20240802 电子海图数据结构
https://www.doc88.com/p-8415506678553.html


一般的产品组成

标准介绍

要素察觉

不仅仅能够实现读取
更重要的是能够实现数据改正
(这个真的能够实现数据更新吗)
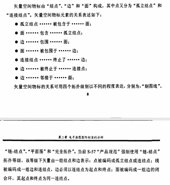
S57标准分析

如何描述(真实世界里我们需要提取哪些属性)

模型 把真实世界的实体定义为描述特征和空间特征的组合
物标 被定义为一组可标识的信息 由特征物标和空间物标组成
特征物标 对应真实世界实体的描述特征
空间物标 对应空间特征
特征物标 含有描述信息但不带几何信息
空间物标 必须有几何信息 同时可能带描述信息
特征物标 可以不参照空间物标而存在
特征物标 可以与一个或者多个空间物标进行关系定位
空间物标 必须参照空间物标而存在
四类特征物标
模型实现
这个图多看
看懂一对多
多对一的关系
数据结构(这些属性在计算机中怎样存储)



一种记录 对应 一种物标
物标信息 记录中的字段和子字段



记录的种类


真实世界中一个物标的信息 在数据结构这个层面上
被划分到若干空间记录 和 特征物标 两个元素
这些记录联合起来才能表示一个完整物标
三种类型

记录

数据集一般信息

别人数据库设计

一种物标一张表
一个物标一条记录 每个物标有自己的geometry属性列
根据属性列来构造该种物标的表
空间属性

特征字段



文件自身数据


留言
評論插件加載失敗
正在加載評論插件






